
Journal?of?Advanced?Research?Publishes?ECUST?New?Progress?in?High-Quality?Genome?Assembly?and?Comparative?Genomics?of?Tetraselmis
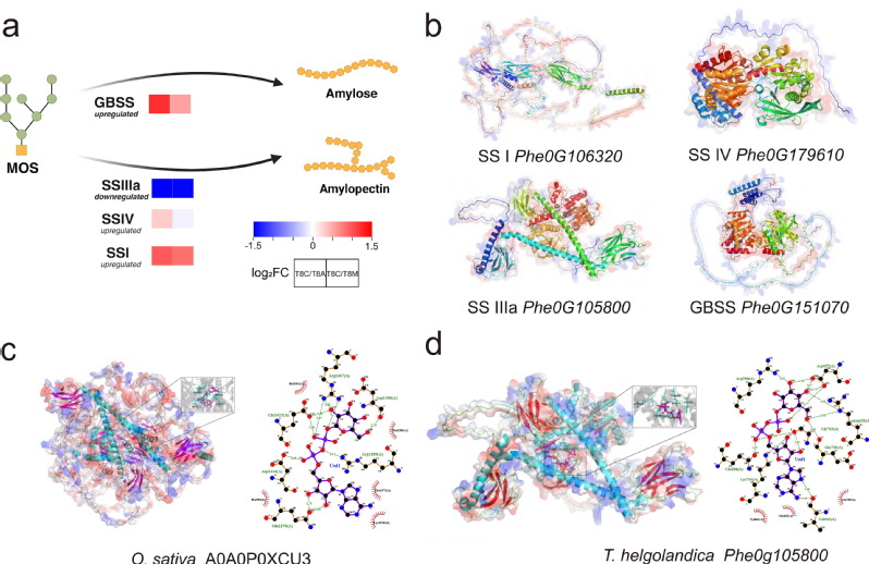
Recently, the research team led by Prof. Fan Jianhua from the School of Biotechnology Engineering and the National Key Laboratory of Bioreactor Engineering, ECUST, published a significant article titled “Chromosome-level genome provides novel insights into the starch metabolism regulation and evolutionary history of Tetraselmis helgolandica” in the internationally renowned Journal of Advanced Research.

The article is first authored by Zhou Zuodong (Master student, School of Biotechnology Engineering) corresponding authored by Prof. Jianhua Fan. This study marks an important advancement in the field of microalgal functional genomics by Prof. Fan’s team. The research was financially supported by the National Key Research and Development Program of China, the Shanghai Natural Science Foundation, and other funding programs.
?