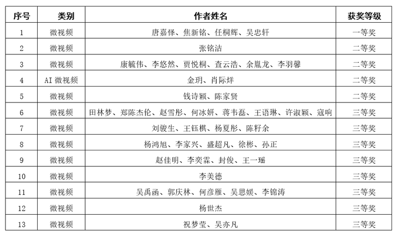
ƾ֤¡°Ê¶Õ©·´Õ©¡±Î¢ÊÓÆµ´óÈü»î¶¯·½°¸¼°Ïà¹Ø°²ÅÅ£¬£¬£¬±¾´Î´óÈüµÄÆÀÑ¡ÊÂÇéÏÖÒÑËùÓÐÍê³É¡£¡£¾ÓÉ×ÔÖ÷É걨¡¢ÍøÂçͶƱºÍר¼ÒÆÀÉóµÈ»·½Ú£¬£¬£¬½áÏàÖúÆ·ÊýÄ¿ºÍÖÊÁ¿£¬£¬£¬ÏÖ½«2025ÄêÀÖÌìÌÃfun88·´Õ©Î¢ÊÓÆµ´óÈüÆÀѡЧ¹ûÐû²¼ÈçÏ£º
2025ÄêÀÖÌìÌÃfun88·´Õ©Î¢ÊÓÆµ´óÈüÆÀѡЧ¹ûÒ»ÀÀ±í

ÊØÎÀ´¦
2025Äê12ÔÂ23ÈÕ?

